bevictor伟德官网·(中国)唯一官方网站
收藏本站 |
学校主页 |
联系我们
网站首页
学院概况
历史沿革
学院介绍
现任领导
机构设置
韦德bevictor体育
农业资源与环境系
土地资源管理系
师资力量
农业资源与环境系
土地科学与技术系
土地资源管理系
行政管理
实验中心
本科生教育
政策文件
培养方案
就业工作
教学工作
研究生教育
政策文件
招生录取
培养方案
培养成果
科学研究
科研平台
科研成果
科研项目
bevictor伟德官网管理
韦德官方网站
校企合作
教育培训
科技服务
党建思政
支部设置
先进典型
党建动态
校友工作
校友风采
您当前所在的位置:
首页
>
研究生教育
>
培养方案
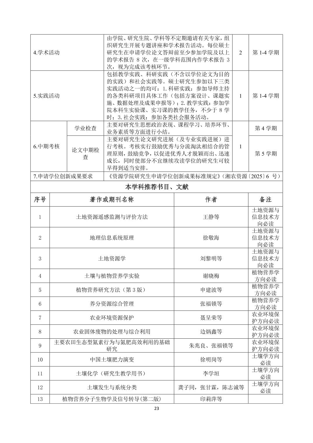
2025学术学位硕士-0903农业资源与环境-培养方案
时间 : 2025-09-24 作者 : 李媛
bevictor伟德官网·(中国)唯一官方网站
上一篇:
2025学术学位博士-0903农业资源与环境-培养方案
下一篇:
2024学术学位硕士-120400公共管理学-培养方案